某宝上的电路板制造商的软件支持列表中,几乎是没有 Eagle 的。遇到这种情况,就不能像使用 Altium Designer 那样直接把 pcb 文件发给制造商来制板了。不过,我们可以使用 Eagle 的 CAM 处理程序生成制造数据(钻孔数据以及 Gerber 光绘信息数据),把生成的数据交给电路板制造商就可以制板了。
1. 制造数据清单
| 文件 | 选中的层 | 描述 | |
|---|---|---|---|
| 1 | %N.drd | 44 Drills | 电镀孔 |
| 2 | %N.hol | 45 Holes | 非电镀孔 |
| 3 | %N.cmp | 1 Top, 17 Pads, 18 Vias | 焊接层(顶层) |
| 4 | %N.sol | 16 Bottom, 17 Pads, 18 Vias | 焊接层(底层) |
| 5 | %N.plc | 21 tPlace, 25 tNames | 顶层丝印层 |
| 6 | %N.pls | 22 bPlace, 26 bNames | 底层丝印层 |
| 7 | %N.stc | 29 tStop | 顶层阻焊层 |
| 8 | %N.sts | 30 bStop | 底层阻焊层 |
| 9 | %N.crc | 31 tCream | 顶层焊膏层 |
| 10 | %N.crs | 32 bCream | 底层焊膏层 |
| 11 | %N.dim | 20 Dimension | 非电镀铣加工轮廓 |
2. 使用 CAM 处理器生成制造数据
Eagle 自带了一些生成制造数据的 CAM 处理器文件(位于程序安装目录内的 cam 目录下),能够满足一些基础需求,实际使用过程中,需要以自带的 CAM 处理器文件为基础进行修改,以生成合适的制造数据。
下面以 Arduino UNO R3 的设计文件为例,描述生成制造数据的步骤。
- 生成电镀孔和非电镀孔的钻孔数据
- 生成光绘信息文件

(1) 生成过孔数据
PCB 预览图中,走线过孔、接插件的固定插孔都是电镀孔,四周的四个白色圆孔是非电镀孔。
Eagle 自带的 CAM 处理器文件中有生成钻孔数据的作业文件(excellon.cam)。从下图可以看到,该作业文件选中了 44 Drills 层和 45 Holes 层,即电镀孔和非电镀孔数据生成在一个文件里。

点击“处理作业”后,设计文件所在的目录内会出现 arduino_Uno_Rev3-02-TH.drd 文件,该文件包含的数据就是所有的电镀孔和非电镀孔信息。
| 文件 | 选中的层 | 描述 | |
|---|---|---|---|
| 1 | %N.drd | 44 Drills, 45 Holes | 钻孔(电镀孔、非电镀孔) |
这个与本文一开始给出的数据文件清单有点区别,本文一开始给出的数据文件清单,电镀孔和非电镀孔分属两个数据文件。这一点和制造商有关系,如果制造商需要区分电镀孔和非电镀孔,就需要将电镀孔和非电镀孔的数据输出在两个文件中。
只需要在默认的 excellon.cam 作业文件上进行简单的修改即可完成区分电镀孔和非电镀孔的工作。
- 为了避免修改默认的作业文件,从 cam 目录中复制一份 excellon.cam 文件到单板设计文件所在的目录中。
- 在 cam 处理器中打开该作业文件。
- 将默认的选项卡名称修改为“生成电镀孔数据”,仅选中 44 Drills 层。

- 点击“添加”按钮,新建选项卡,将其名称改为“生成非电镀孔数据”,将文件后缀改为 hol,仅选中 45 Holes 层。

- 点击“处理作业”按钮,生成钻孔数据文件。
| 文件 | 选中的层 | 描述 | |
|---|---|---|---|
| 1 | arduino_Uno_Rev3-02-TH.drd | 44 Drills, | 电镀孔 |
| 2 | arduino_Uno_Rev3-02-TH.hol | 45 Holes | 非电镀孔 |
(2) 生成光绘信息文件
生成光绘信息文件之前,可能还需要设置过孔盖油或过孔开窗,请参考另一篇博客《Eagle 设置过孔盖油/开窗》。
Eagle 自带的 CAM 处理器文件中有生成光绘信息的作业文件(gerb274x.cam),默认会输出顶层焊接层、底层焊接层、顶层丝印层、顶层阻焊层、底层阻焊层数据文件。
| 文件 | 选中的层 | 描述 | |
|---|---|---|---|
| 1 | %N.cmp | 1 Top, 17 Pads, 18 Vias | 焊接层(顶层) |
| 3 | %N.sol | 16 Bottom, 17 Pads, 18 Vias | 焊接层(底层) |
| 4 | %N.plc | 20 Dimension, 21 tPlace, 25 tNames | 顶层丝印层 |
| 5 | %N.stc | 29 tStop | 顶层阻焊层 |
| 6 | %N.sts | 30 bStop | 底层阻焊层 |
可以看到,生成的文件要比本文一开始给的数据文件清单内的文件少。原因是上述的作业文件只考虑了顶层有丝印的情况,对于底层还有丝印的板子,还需要额外的动作来生成底层丝印层。还有就是,非电镀铣加工轮廓(电路板外框)放在了顶层丝印层文件中。
和生成钻孔数据文件时区分电镀孔和非电镀孔类似,也可以通过对 gerb274x.cam 进行简单修改来按照本文一开始给的清单生成光绘信息文件。
- 为了避免修改默认的作业文件,从 cam 目录中复制一份 gerb274x.cam 文件到单板设计文件所在的目录中。
- 在 cam 处理器中打开该作业文件。
- 点击“添加”按钮新建选项卡,将名称改为“底层丝印层”,将文件后缀改为“pls”,选中 22 bPlace 层和 26 bNames 层。

- 点击“Silk screen CMP”选项卡,取消对 20 Dimension 层的选择。
- 点击“添加”按钮,新建选项卡,将名称改为“电路板外框”,将文件后缀改为“dim”,仅选中 20 Dimension 层。

- 点击“处理作业”,生成光绘信息文件。
| 文件 | 选中的层 | 描述 | |
|---|---|---|---|
| 1 | %N.cmp | 1 Top, 17 Pads, 18 Vias | 焊接层(顶层) |
| 2 | %N.sol | 16 Bottom, 17 Pads, 18 Vias | 焊接层(底层) |
| 3 | %N.plc | 21 tPlace, 25 tNames | 顶层丝印层 |
| 4 | %N.pls | 22 bPlace, 26 bNames | 底层丝印层 |
| 5 | %N.stc | 29 tStop | 顶层阻焊层 |
| 6 | %N.sts | 30 bStop | 底层阻焊层 |
| 7 | %N.dim | 20 Dimension | 非电镀铣加工轮廓 |
顶层焊膏层、底层焊膏层对应的数据文件可以用于顶层、底层有贴片元件时生成钢网,生成电路板制造数据时可以不需要。
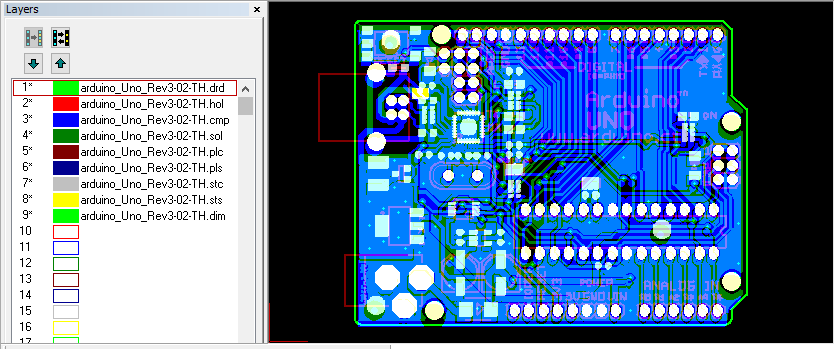
3. 预览制造数据
可以使用 ViewMata 免费版预览 Gerber 数据。
- 选中第一层,选择电镀孔文件(arduino_Uno_Rev3-02-TH.drd):File->Import->Dill&Rout..

- 点击“Options”按钮,修改配置,点击“确定”按钮,然后点击“Import”按钮导入。

- 选中第二层,按同样的方法导入非电镀孔数据文件“arduino_Uno_Rev3-02-TH.hol”。
- 选中第三层,导入顶层焊接层数据文件(arduino_Uno_Rev3-02-TH.cmp):File->Import->Gerber…
- 选中第四层,导入底层焊接层文件(arduino_Uno_Rev3-02-TH.sol):File->Import->Gerber…
- 选中第五层,导入顶层丝印层文件(arduino_Uno_Rev3-02-TH.plc):File->Import->Gerber…
- 选中第六层,导入底层丝印层文件(arduino_Uno_Rev3-02-TH.pls):File->Import->Gerber…
- 选中第七层,导入顶层阻焊层文件(arduino_Uno_Rev3-02-TH.stc):File->Import->Gerber…
- 选中第八层,导入底层阻焊层文件(arduino_Uno_Rev3-02-TH.sts):File->Import->Gerber…
- 选中第九层,导入非电镀铣加工轮廓文件(arduino_Uno_Rev3-02-TH.dim):File->Import->Gerber…
预览的时候可以发现,顶层焊接层中出现了 PCB 设计文件中的声明信息,其中,免责声明是作为器件的形式放到原理图和PCB图中的,另一部分声明是放在 1 Top 层的文字。应该可以不用处理,如果要处理的话,在原理图中删去免责声明,另外的一部分声明可以删除或者放在其他不会被 CAM 处理器输出的层(例如,48 Document 层)。
顶层丝印层和底层丝印层的 PCB 框外也会出现部分文字,原因是这些文字放在 25 tNames 层,如果需要处理的话,在 PCB 文件中删除或者放到其他不会被 CAM 处理器输出的层即可。
预览效果如下:

4. 打样
确认没有问题后,就可以把生成的过孔数据和光绘信息文件打包发给商家进行打样了。